设为首页收藏本站

南方科技大学本科招生手册,发布!

[复制链接]
查看2629 | 回复0 | 2026-1-9 14:21:31 | 显示全部楼层 |阅读模式


南海之滨,塘朗山下
从一张蓝图初创
到“双一流”画卷铺展

一所年轻的新型研究型大学
正在中国高等教育的版图上
写下掷地有声的“青春答卷”

准备好了吗?
未来的 「SUSTecher」
与南科大一起,探索未来!

b5978ab67793444d87d431b716db0fab.png

76959e2b84be09a8823ff6715c4dce9d.jpg

0f02d8fddf9fc9acb0585f2434f3267e.jpg

266f84fef4420fcc39bb401a9340a8c0.jpg


在新时代新征程
南方科技大学扎根中国大地
紧抓“双区”建设
和国家新一轮“双一流”建设的重大机遇
秉持“明德求是,日新自强”的校训精神
以立德树人为根本
以一流人才为基础
以学科建设为龙头
以服务国家战略为导向
努力建成具有全球重要影响力的
新型研究型大学



二、学科专业

423181054f9d29b713c74340c3b3d230.jpg

344656c7bcf5ab691388a42783b36852.jpg


南科大拥有覆盖理、工、医、商
及特色人文社科的完整学科体系
并大力推进“AI+X”的跨学科融合
仅6年,南科大便构建了
从本科到博士的完整培养体系
2024年新增博士点数量位居全国第一
多个学科跻身国内前列
3个学科进入ESI全球前1‰
11个学科位列软科世界一流学科全球前50
从高原到高峰
学科实力在创新中持续跃升


三、师资力量

6f186880444bd2a942b0b7f4a6e5c15f.jpg

e11521a6ec6271ce4f65e8d43abee810.jpg

7957b7053dadca0bdc12505a95d3dad0.jpg


我们充分发挥大湾区人才“蓄水池”功能
“南科人”的凝聚力与影响力不断提升
全员聘用制与准聘-长聘制
打破传统评价壁垒
彰显“聚天下英才而用之”的魄力
建校以来
已有8位教授当选两院院士
高层次人才占比超过教研系列教师的50%
南科学者斩获
国家最高科学技术奖
国家技术发明奖一等奖
巴克利奖、菲列兹·伦敦奖
大金奖、未来科学大奖等殊荣
……



四、人才培养

3395d2f3df5c94739c437562c9d02196.jpg

cdf95bffb8651e844406ce16e07a3ff9.jpg

710a6a1c5229a92eb6e31335635696c5.jpg


在这里,书院学院“双院”协同育人
营造了亦师亦友的学术社区
“学分制”与“导师制”赋予学生
规划学业、探索兴趣的充分自由
课堂从教室延伸到重点实验室
再到顶级学科赛事的竞技场
产业一线的脉搏连通校园
让知识传授与能力锻造同频共振

五、毕业去向

69a6757cb51f28dd5569c0c329ca6bf6.jpg

a5d5ec7222c5e8d2426c15497b4937ca.jpg


每年超八成本科毕业生
去往境内外顶尖高校继续深造
就业毕业生中近四成
进入世界、中国500强
近1.3万名学子足迹
遍布31个国家和地区
这正是我们献给时代最鲜活的青春答卷


六、校园生活

edb7b2b01066391ab4a29c18f4be54a3.jpg

b23165510fe4bbbcc457fd2d65440487.jpg

25c1665b211cce28642f6a832d52845f.jpg

4ad41c738d026f5059a32dd3556615e0.jpg


我们匠心营造“最美校园”
让校园不仅是空间形态
更是精神家园
“以美育人、以文化人”
百余个学生社团蓬勃生长
各类高品质文化活动轮番上演
积极探索高校文化创新发展新路径
文化艺术已成为南科大学子生活中
可感、可参与、可创造的真实部分
守正创新,步履不停
南科大正以蓬勃的文化生命力
托举起青年一代的美好未来


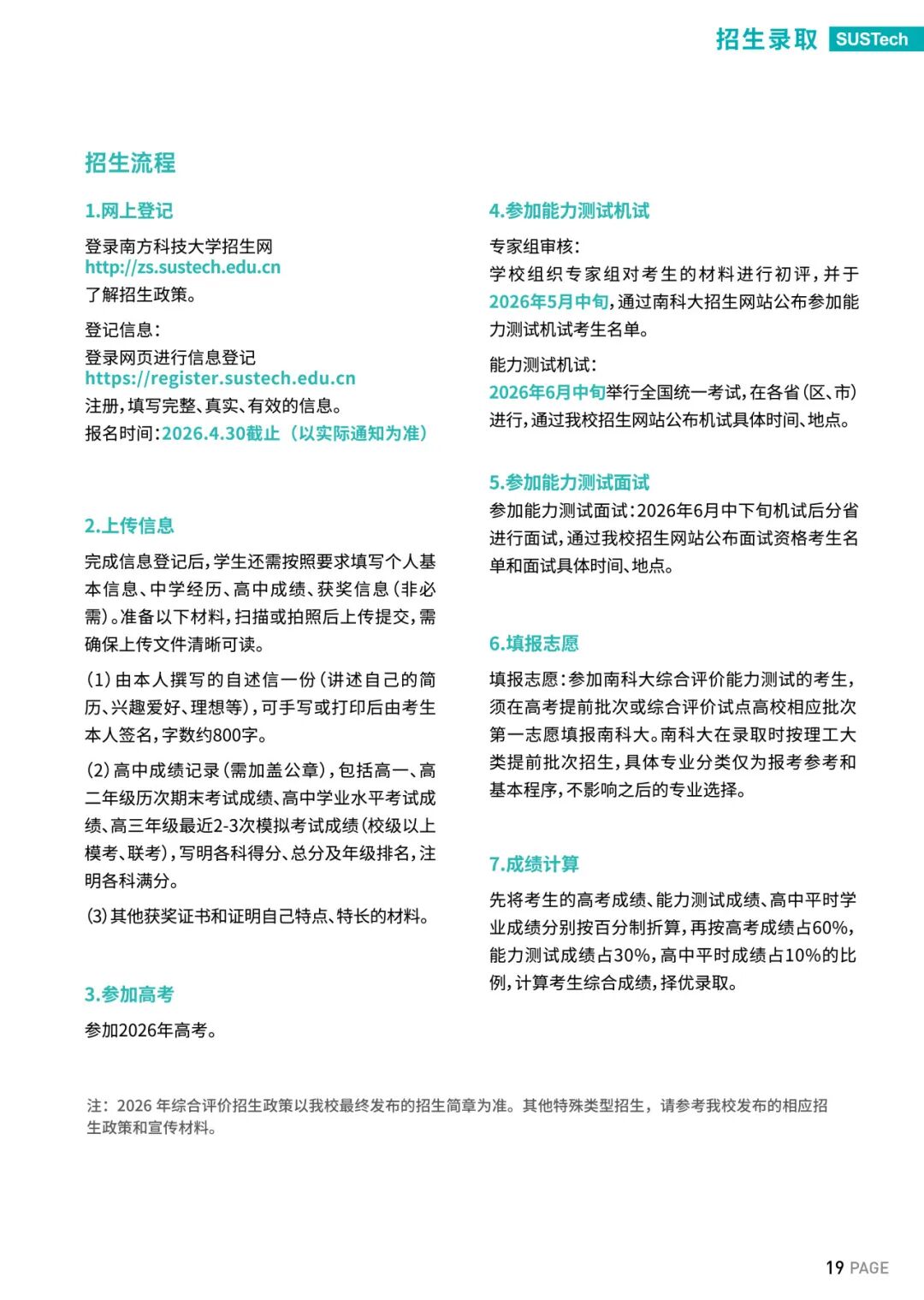
七、招生录取

6c2a74c37433485483e1d544bc409305.jpg

8b191c31d09e4bb124929c2efb21b178.jpg

9869b3ea9ee357a14e3eb7f2f273c2bc.jpg

60b10adf4d756945093754c78363312b.jpg

回复

使用道具 举报

您需要登录后才可以回帖 登录 | 立即注册

本版积分规则